Word Search in 2D Grid

Problem Statement

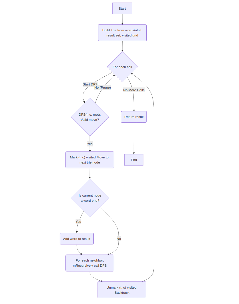
Given a 2D board and a list of words, check which words exist in the board using trie + DFS.

Example: Board = [["o","a","a","n"],["e","t","a","e"],["i","h","k","r"],["i","f","l","v"]], Words = ["oath","pea"] → ["oath"]

Approach: Trie + DFS Backtracking

Explanation: Insert words into trie. DFS on grid, mark visited, check trie path.

Time Complexity: O(M*N*4^L), M,N = grid size, L = max word length

Space Complexity: O(N*L) for trie

Tries Flowchart

💡 Think: Build a trie of words; backtrack on the board following trie edges to prune dead paths early.

Solve on LeetCode