Insert & Search in Trie

Problem Statement

Implement a Trie with insert and search functionality for lowercase English words.

Example: Insert: ["apple","app"], Search: "app" → true, "appl" → false

Approach: Trie Node Insertion & Search

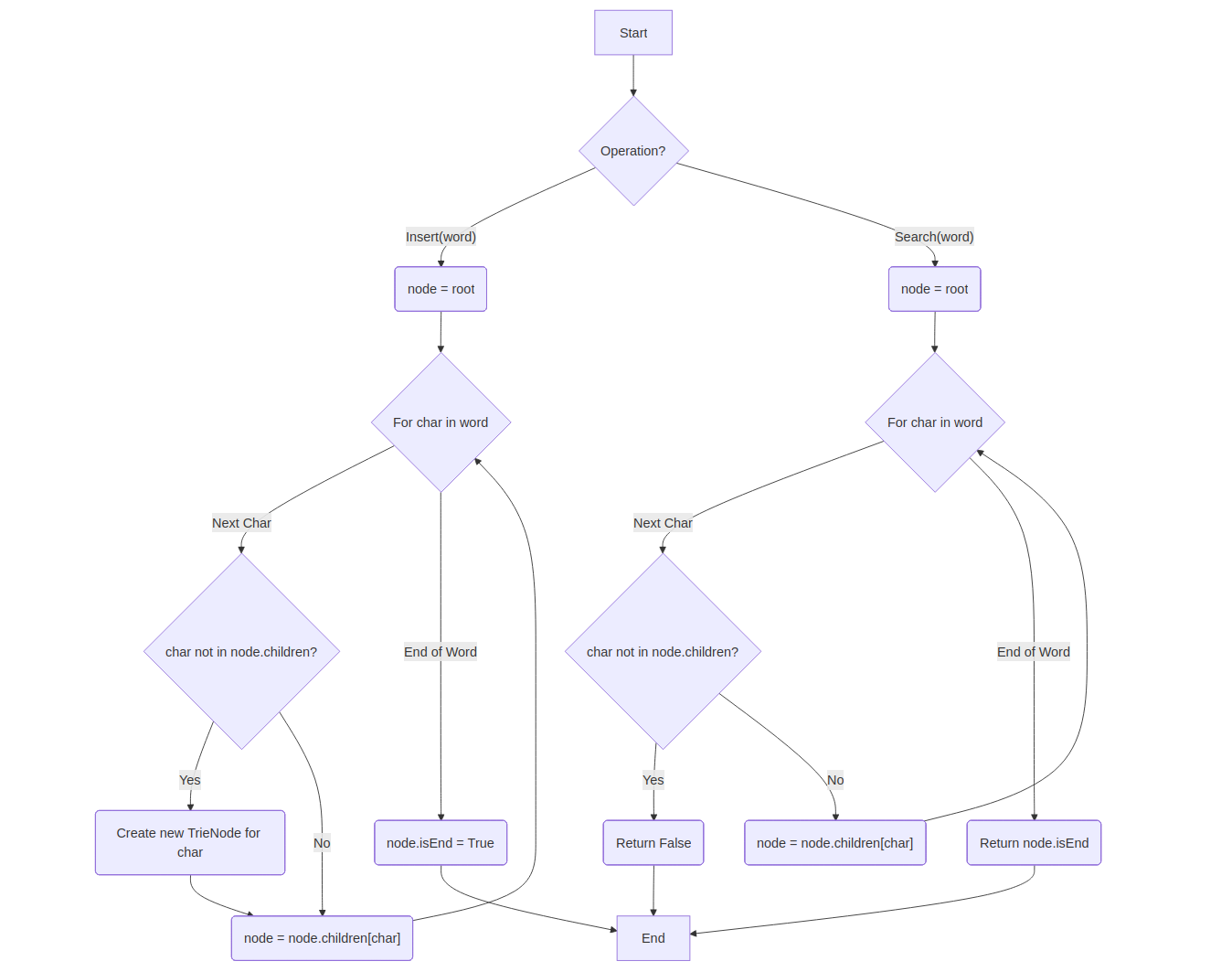
Explanation: Each node stores children and an end-of-word flag. Insert characters sequentially. Search checks path exists and word ends correctly.

Time Complexity: O(L), L = length of word

Space Complexity: O(N*L), N = number of words

class TrieNode:
    children = {}
    isEnd = False

class Trie:
    root = TrieNode()
    
    insert(word):
        node = root
        for char in word:
            if char not in node.children:
                node.children[char] = TrieNode()
            node = node.children[char]
        node.isEnd = True

    search(word):
        node = root
        for char in word:
            if char not in node.children:
                return False
            node = node.children[char]
        return node.isEnd
      
TriesFlowchart

💡 Think: Walk characters creating child nodes as needed; to search, follow the path and check end-of-word.

Solve on LeetCode