Valid Anagram
Problem Statement
Given two strings s and t, return true if t is an anagram of s, otherwise false.
Example: Input: s = "anagram", t = "nagaram" → Output: true
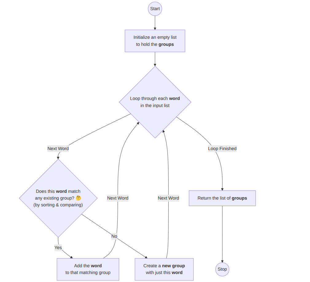
Approach 1: Sorting
Explanation: Sort both strings and compare.
Time Complexity: O(n log n)
Space Complexity: O(1) or O(n) depending on sorting implementation
if sort(s) == sort(t): return true else: return false

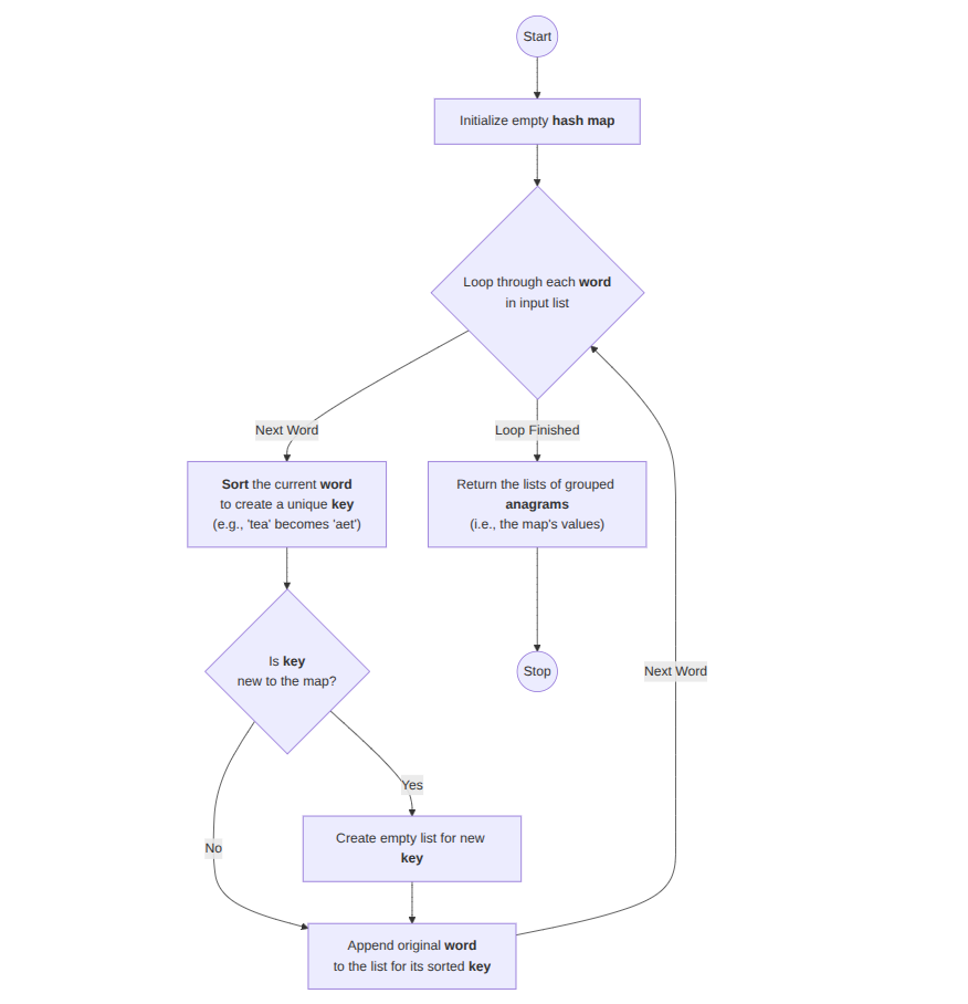
Approach 2: Hash Map Frequency Count
Explanation: Count frequency of each character in s and t, then compare.
Time Complexity: O(n)
Space Complexity: O(n)
count_s = {} count_t = {} for char in s: count_s[char]++ for char in t: count_t[char]++ return count_s == count_t

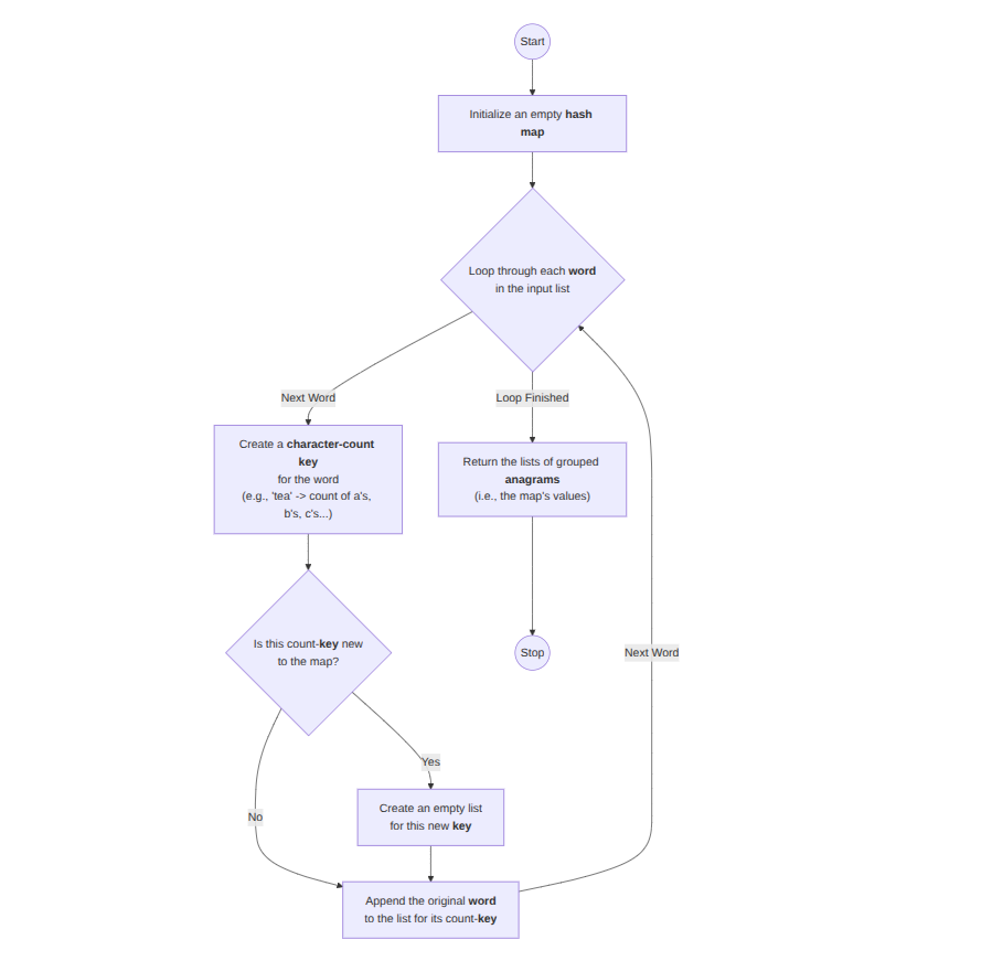
Approach 3: Single Hash Map (Optimal)
Explanation: Count chars in s, decrement with t, check if all counts zero.
Time Complexity: O(n)
Space Complexity: O(n)
count = {} for char in s: count[char]++ for char in t: if char not in count: return false count[char]-- for val in count.values(): if val != 0: return false return true
