Longest Substring Without Repeating Characters
Problem Statement
Given a string s, find the length of the longest substring without repeating characters.
Example: Input: "abcabcbb" → Output: 3 ("abc")
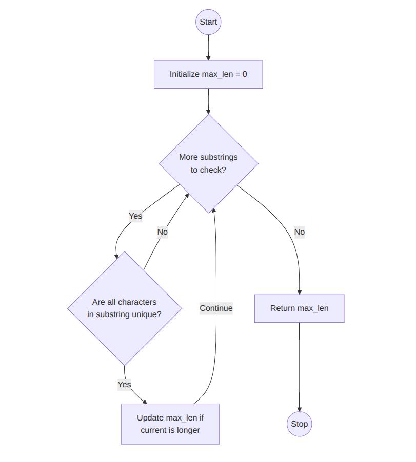
Approach 1: Brute Force
Explanation: Generate all substrings, check if characters are unique.
Time Complexity: O(n³)
Space Complexity: O(min(n,m))
max_len = 0 for i = 0 to n-1: for j = i to n-1: if all chars in s[i..j] are unique: max_len = max(max_len, j-i+1) return max_len

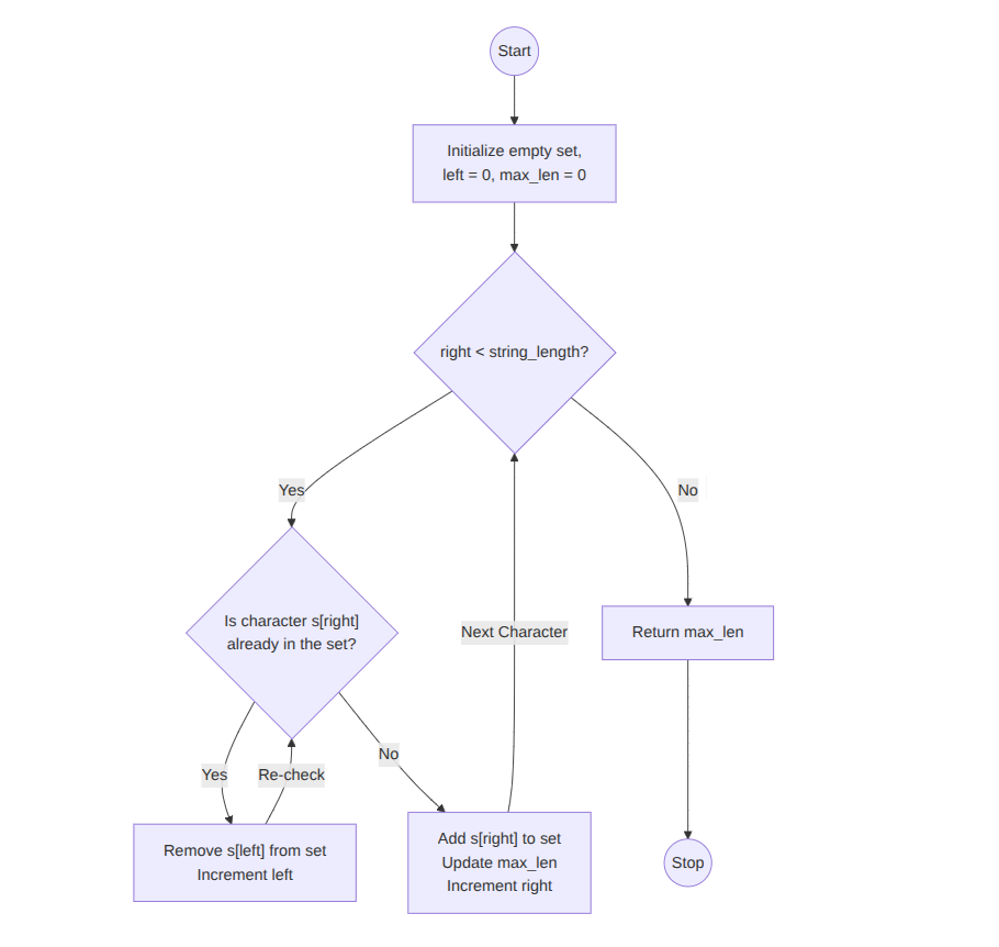
Approach 2: Sliding Window
Explanation: Use two pointers and a set to maintain unique characters in current window.
Time Complexity: O(n)
Space Complexity: O(min(n,m))
set = empty left = 0, max_len = 0 for right = 0 to n-1: while s[right] in set: remove s[left] from set left++ add s[right] to set max_len = max(max_len, right-left+1) return max_len

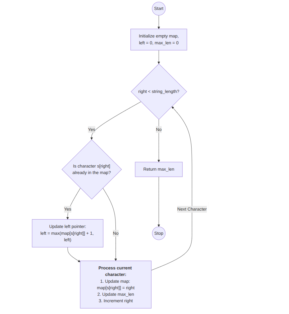
Approach 3: Sliding Window with Hash Map (Optimal)
Explanation: Store last index of characters to skip duplicates efficiently.
Time Complexity: O(n)
Space Complexity: O(min(n,m))
map = empty left = 0, max_len = 0 for right = 0 to n-1: if s[right] in map: left = max(map[s[right]]+1, left) map[s[right]] = right max_len = max(max_len, right-left+1) return max_len
