Longest Palindromic Substring
Problem Statement
Given a string s, return the longest substring of s that is a palindrome.
Example: Input: "babad" → Output: "bab" (or "aba")
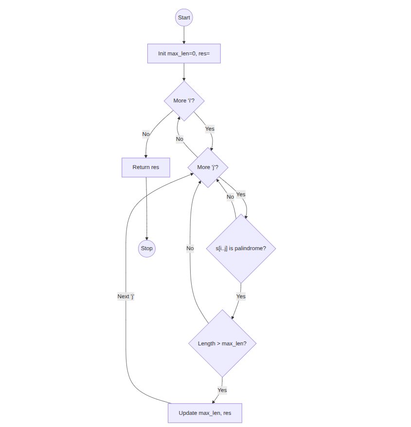
Approach 1: Brute Force
Explanation: Check all possible substrings and return the longest palindrome.
Time Complexity: O(n³)
Space Complexity: O(1)
max_len = 0 res = "" for i = 0 to n-1: for j = i to n-1: if substring s[i..j] is palindrome: if length > max_len: max_len = length res = s[i..j] return res

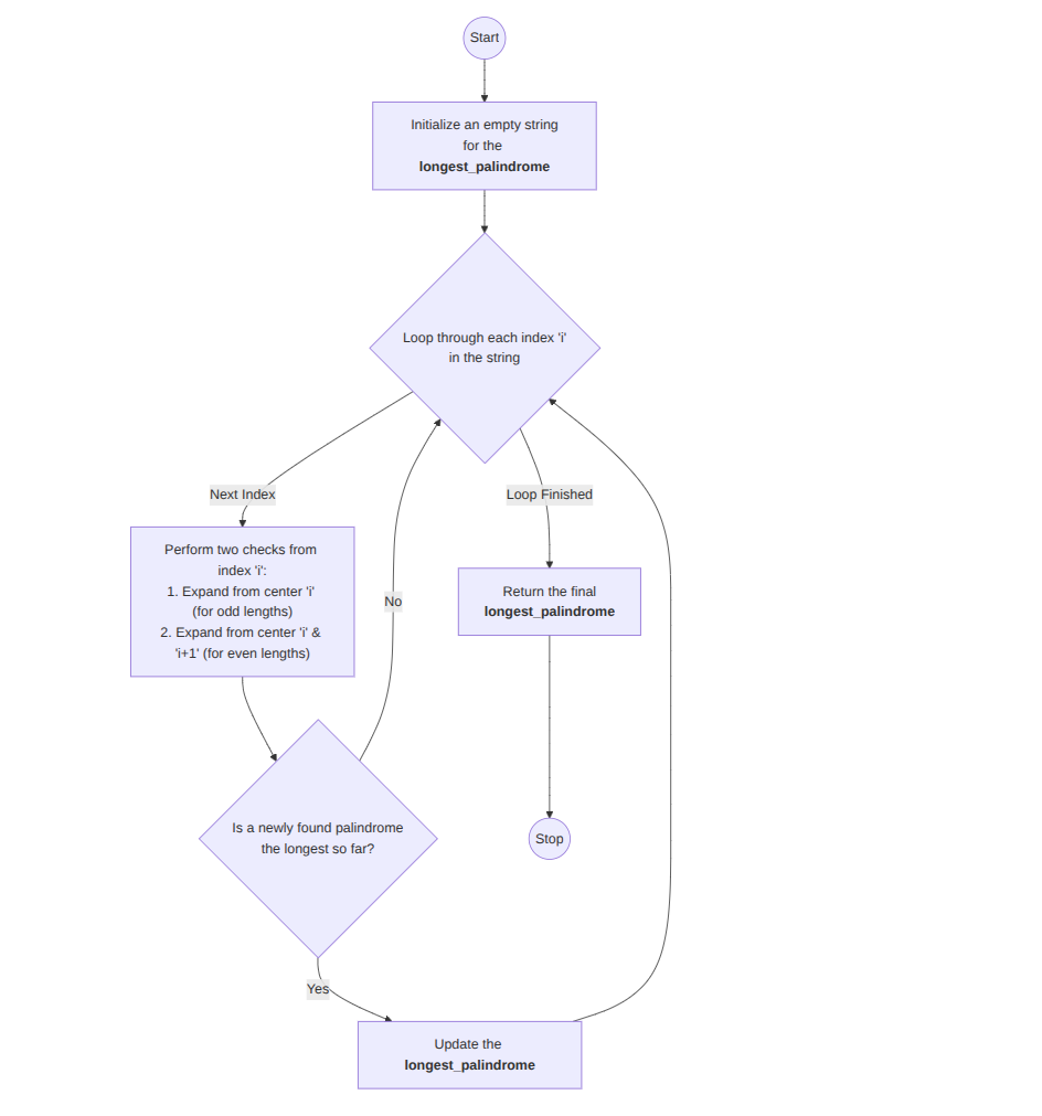
Approach 2: Expand Around Center
Explanation: Expand from each character (and between characters) to find palindromes efficiently.
Time Complexity: O(n²)
Space Complexity: O(1)
for i = 0 to n-1: expand around center i (odd length) expand around center i and i+1 (even length) update max palindrome return longest palindrome

Approach 3: Dynamic Programming
Explanation: Use DP table where dp[i][j] = true if s[i..j] is palindrome.
Time Complexity: O(n²)
Space Complexity: O(n²)
dp[n][n] = false for i = n-1 to 0: for j = i to n-1: if s[i] == s[j] and (j-i < 3 or dp[i+1][j-1]): dp[i][j] = true update max palindrome return longest palindrome
