String Matching / Pattern Matching
Problem Statement
Given a text string txt and a pattern pat, find all occurrences of the pattern in the text.
Example: Input: txt = "ababcabc", pat = "abc" → Output: [2,5]
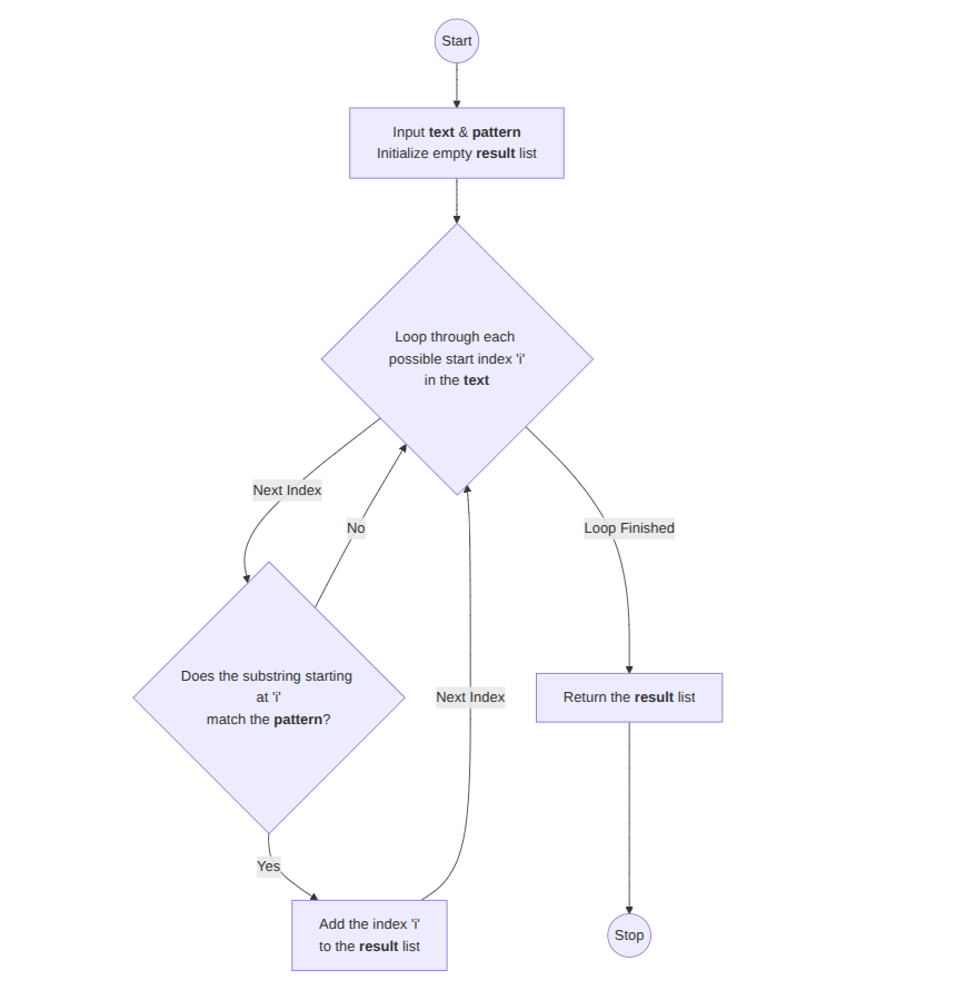
Approach 1: Brute Force
Explanation: Check every substring of txt of length len(pat) for equality.
Time Complexity: O(n*m) where n=len(txt), m=len(pat)
Space Complexity: O(1)
for i = 0 to n-m: if txt[i..i+m-1] == pat: add i to result return result

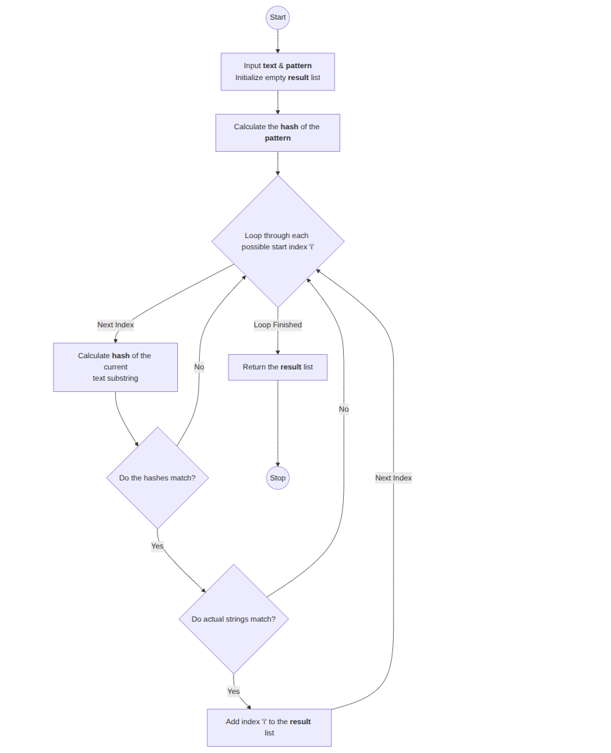
Approach 2: Rabin-Karp Algorithm
Explanation: Use rolling hash to compare pattern and substring efficiently.
Time Complexity: O(n) average, O(n*m) worst-case
Space Complexity: O(1)
hash_pat = hash(pat) for i = 0 to n-m: hash_sub = hash(txt[i..i+m-1]) if hash_sub == hash_pat and txt[i..i+m-1] == pat: add i to result return result

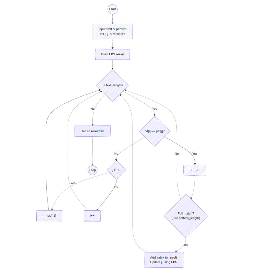
Approach 3: KMP Algorithm (Optimal)
Explanation: Preprocess pattern to create lps array, then traverse txt to find matches efficiently.
Time Complexity: O(n+m)
Space Complexity: O(m)
build lps array for pat i = 0, j = 0 while i < n: if txt[i] == pat[j]: i++, j++ if j == m: add i-j to result j = lps[j-1] else if j != 0: j = lps[j-1] else: i++ return result
