Merge K Sorted Arrays / Lists

Problem Statement

Given K sorted arrays (or linked lists), merge them into one sorted array (or list).

Example: Input: [[1,4,5],[1,3,4],[2,6]] → Output: [1,1,2,3,4,4,5,6]

Approach 1: Brute Force

Explanation: Concatenate all arrays and sort them.

Time Complexity: O(N log N), N = total number of elements

Space Complexity: O(N)

merged = []
for arr in arrays:
    merged.extend(arr)
sort(merged)
return merged
      
Heap Sort Flowchart

💡 Think: Flatten everything then sort the whole pile in one go.

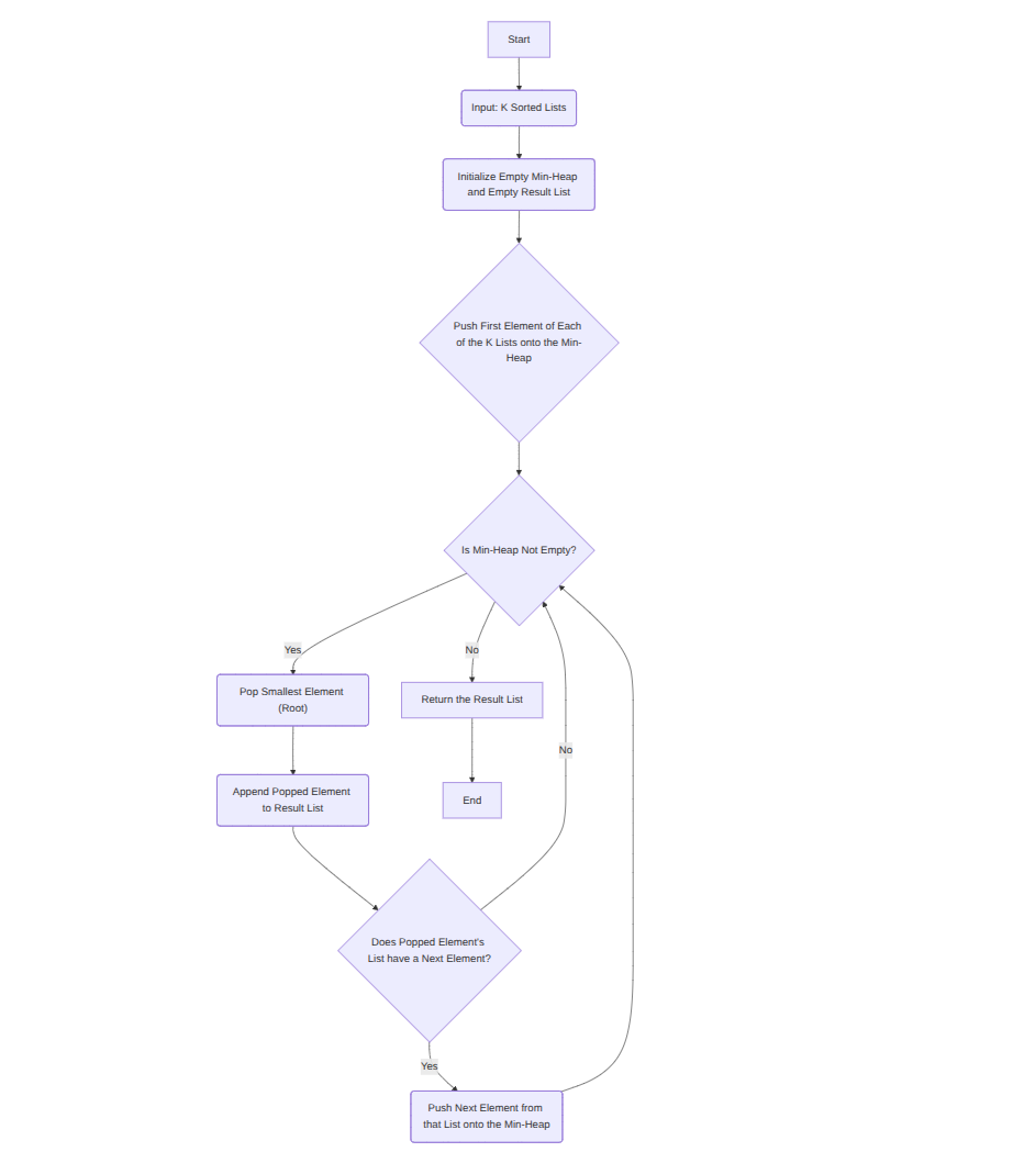
Approach 2: Min Heap (Optimal)

Explanation: Use a min-heap to always pick the smallest element from heads of arrays.

Time Complexity: O(N log K)

Space Complexity: O(K)

create min-heap
for each array:
    push first element with array index and element index
while heap not empty:
    pop smallest element
    add to result
    if next element exists in same array:
        push next element
return result
      
Heap Sort Flowchart

💡 Think: Push each list's head; repeatedly pop the smallest and push its next to build the merged order.

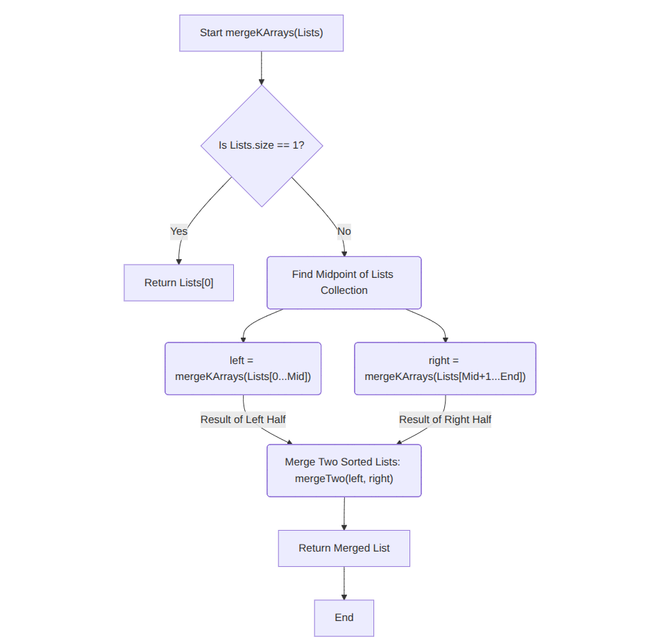
Approach 3: Divide & Conquer

Explanation: Merge arrays pairwise recursively.

Time Complexity: O(N log K)

Space Complexity: O(1) extra (if merged in place)

function mergeKArrays(arrays):
    if arrays.size == 1:
        return arrays[0]
    mid = arrays.size // 2
    left = mergeKArrays(arrays[0..mid])
    right = mergeKArrays(arrays[mid+1..end])
    return mergeTwo(left, right)
      
Heap Sort Flowchart

💡 Think: Merge pairs of lists recursively, halving K each round.

Solve on LeetCode