Heap Sort

Problem Statement

Sort an array using Heap data structure.

Example: Input: [4,10,3,5,1] → Output: [1,3,4,5,10]

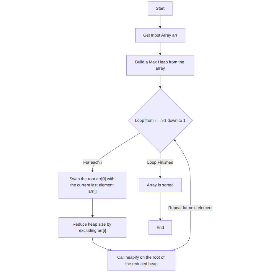
Approach 1: Build Max Heap & Extract

Explanation: Convert array to max heap and repeatedly extract max to sort.

Time Complexity: O(n log n)

Space Complexity: O(1)

build max heap from array
for i = n-1 down to 1:
    swap root with arr[i]
    heapify(arr, 0, i)
return arr
      
Heap Sort Flowchart

💡 Think: Convert the array into a max heap so the largest element is always at the root.

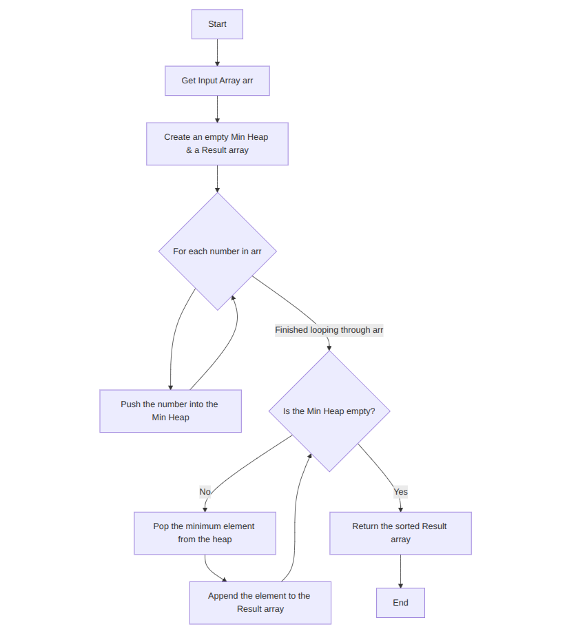
Approach 2: Using Min Heap (Extra Space)

Explanation: Push all elements into min-heap and pop to get sorted order.

Time Complexity: O(n log n)

Space Complexity: O(n)

create min-heap
for num in arr:
    push num into heap
while heap not empty:
    pop element into result
return result
      
Heap Sort Flowchart

💡 Think: Repeatedly swap the root with the last element and heapify the reduced heap.