Shortest Path in Graph

Problem Statement

Find the shortest path from a source node to all other nodes in a weighted or unweighted graph.

Example: In an unweighted graph, source = 0 → shortest distances = [0,1,2,1,2,...]

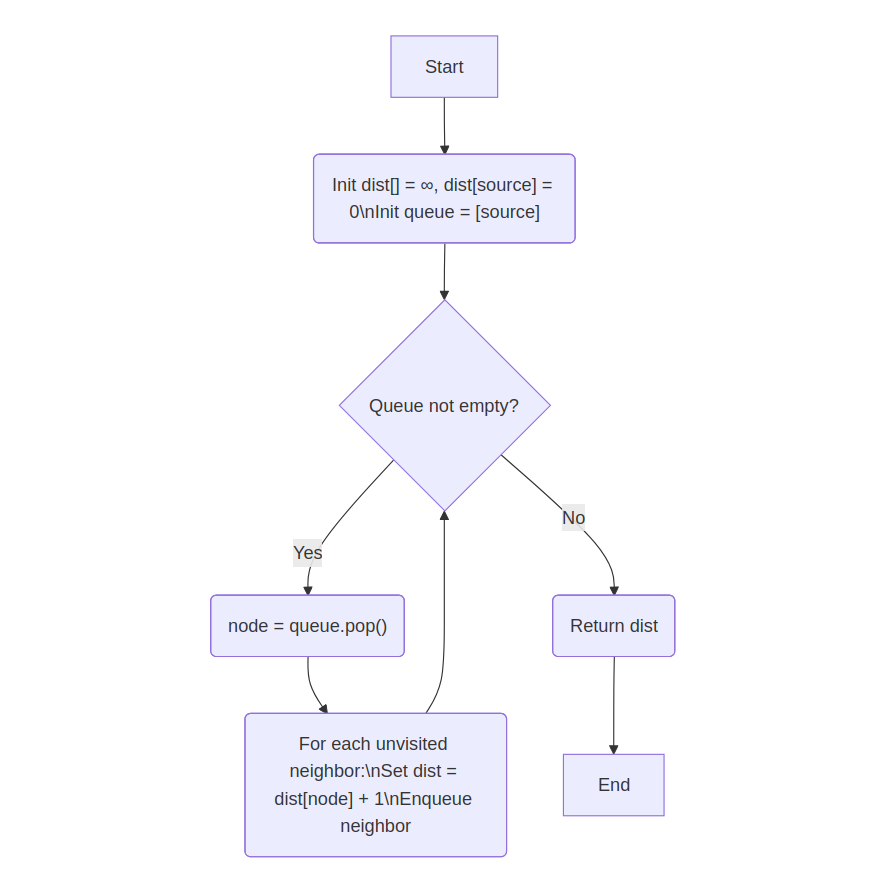
Approach 1: BFS (Unweighted Graph)

Explanation: BFS ensures shortest path by layer-wise traversal in unweighted graphs.

Time Complexity: O(V + E)

Space Complexity: O(V)

dist = [āˆž]*V
dist[source] = 0
queue = [source]
while queue not empty:
    node = queue.pop()
    for neighbor in node.neighbors:
        if dist[neighbor] == āˆž:
            dist[neighbor] = dist[node] + 1
            queue.push(neighbor)
return dist
          
Heap Sort Flowchart

šŸ’” Think: Layered expansion guarantees shortest hops; track distance by levels.

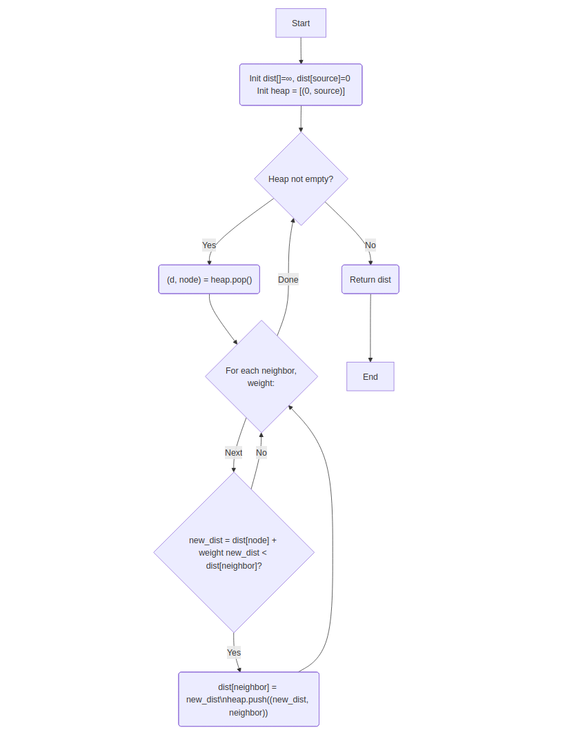
Approach 2: Dijkstra (Weighted Graph)

Explanation: Use min-heap to select the node with smallest distance iteratively in weighted graph with non-negative edges.

Time Complexity: O((V+E) log V)

Space Complexity: O(V)

dist = [āˆž]*V
dist[source] = 0
min_heap = [(0, source)]
while min_heap not empty:
    (d, node) = heap.pop()
    for neighbor, weight in node.neighbors:
        if dist[node] + weight < dist[neighbor]:
            dist[neighbor] = dist[node] + weight
            heap.push((dist[neighbor], neighbor))
return dist
          
Heap Sort Flowchart

šŸ’” Think: Greedily pick the smallest tentative distance via a min-heap and relax edges.

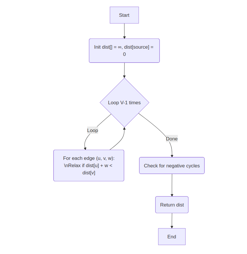
Approach 3: Bellman-Ford (Negative Weights)

Explanation: Relax all edges V-1 times; detects negative weight cycles.

Time Complexity: O(V*E)

Space Complexity: O(V)

dist = [āˆž]*V
dist[source] = 0
for i in 1..V-1:
    for each edge (u,v,w):
        if dist[u] + w < dist[v]:
            dist[v] = dist[u] + w
check for negative weight cycles
return dist
          
Heap Sort Flowchart

šŸ’” Think: Relax all edges Vāˆ’1 times and detect negative cycles on an extra pass.

Solve on LeetCode