Fibonacci Sequence
Problem Statement
Given an integer n, return the nth number in the Fibonacci sequence. The sequence is defined as:
F(0) = 0, F(1) = 1, F(n) = F(n-1) + F(n-2) for n > 1
Example: Input: n = 6, Output: 8
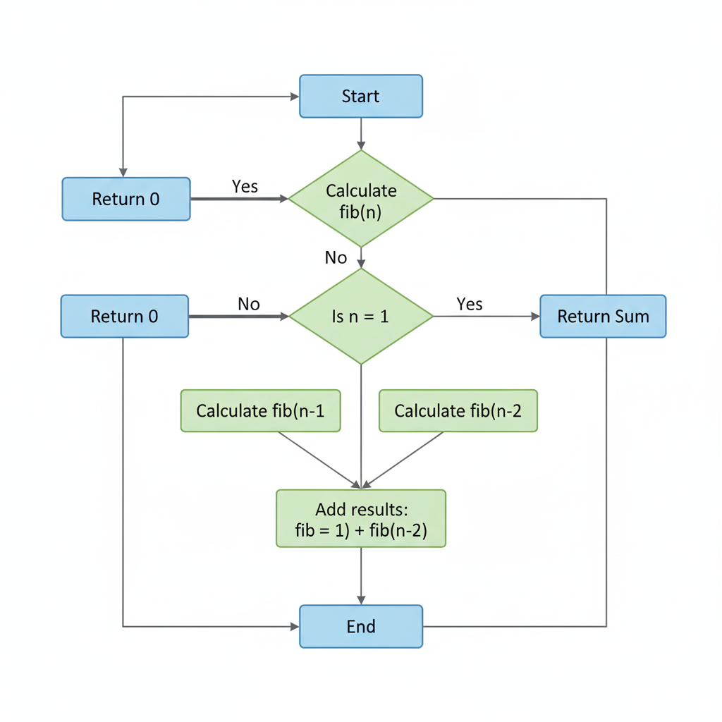
Approach 1: Recursion
Explanation: Direct recursive definition of Fibonacci.
Time Complexity: O(2n)
Space Complexity: O(n) recursion stack
function fib(n): if n == 0: return 0 if n == 1: return 1 return fib(n-1) + fib(n-2)
Approach 2: Memoization (Top-Down DP)
Explanation: Store results of subproblems to avoid recomputation.
Time Complexity: O(n)
Space Complexity: O(n)
memo = [-1]*(n+1) function fib(n): if n == 0: return 0 if n == 1: return 1 if memo[n] != -1: return memo[n] memo[n] = fib(n-1) + fib(n-2) return memo[n]
Approach 3: Tabulation (Bottom-Up DP)
Explanation: Build DP array iteratively.
Time Complexity: O(n)
Space Complexity: O(n)
dp[0] = 0 dp[1] = 1 for i = 2 to n: dp[i] = dp[i-1] + dp[i-2] return dp[n]
Approach 4: Space Optimized DP
Explanation: Only store last two values to save space.
Time Complexity: O(n)
Space Complexity: O(1)
a = 0, b = 1 for i = 2 to n: c = a + b a = b b = c return b
